ホーム > 社会基盤 > 建築 > 指導(建築・宅地開発) > 各種手続き > 建築に関する相談や各種証明書等に係る電子メール対応について
更新日:2026年1月8日
ここから本文です。
建築に関する相談や各種証明手続については,原則として電子メール又はファックスでの対応といたします。
|
建築相談や各種証明手続については,従来窓口にお越しいただいておりましたが,電子メール等での対応を行うもので,24時間ご自宅や事務所から手軽に行うことができます。 なお,電子メール又はファックスでの対応が困難な場合は,従来どおり窓口での対応となりますが,その際は,事前に電話予約をしていただき日時の調整をお願いいたします。 |
相談内容は,建築基準法に基づく建築確認や許可等における条文又は取扱等の解釈や,具体的な建築計画上の問題点等に係る相談及び協議を対象とします。

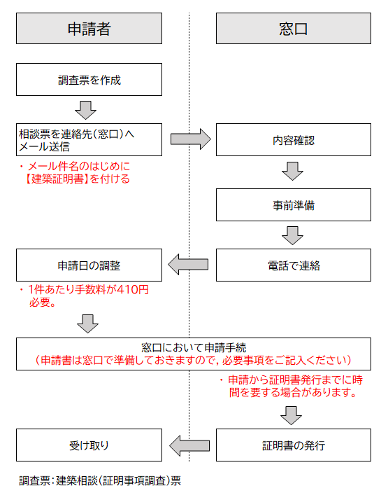
建築確認台帳記載事項証明などの証明書交付において,証明が必要となる物件を特定するため,事前に証明事項調査票を送付していただくものです。
調査票の内容を確認し,証明申請受付の準備が整いましたら,連絡を差し上げます。
その後,窓口までお越しいただき,証明書を発行します。

|
(注) このようなことから,建築工事届出証明書を発行する際には,「この証明は工事届台帳に記載された事項を証明しているもので,建築の現況等を証明しているものではありません。」と追記させていただきますので,ご了承ください。 また,同証明書の交付期限は,建築工事届出のあった年度の3月31日から2年間としています。 |
| 区域・区分 | 名称 | 電話番号・FAX番号・mail |
|---|---|---|
| 日置市,いちき串木野市,鹿児島郡 |
鹿児島地域振興局建設部土木建築課建築係 |
TEL:099-805-7336 FAX:099-805-7389 |
| 枕崎市,指宿市,南さつま市,南九州市 | 南薩地域振興局建設部土木建築課建築係 |
TEL:0993-52-1395 FAX:0993-52-1371 |
| 阿久根市,出水市,薩摩川内市(※),薩摩郡,出水郡 | 北薩地域振興局建設部土木建築課建築係 |
TEL:0996-25-5292 FAX:0996-25-5293 |
| 姶良市,霧島市(※),姶良郡 |
姶良・伊佐地域振興局建設部土木建築課建築係 |
TEL:0995-63-8371 FAX:0995-63-8345 |
| 伊佐市 |
姶良・伊佐地域振興局建設部土木建築課 伊佐市駐在道路グループ |
TEL:0995-23-5155 FAX:0995-23-5166 |
| 垂水市,曽於市,鹿屋市(※),志布志市,曽於郡,肝属郡 | 大隅地域振興局建設部土木建築課建築係 |
TEL:0994-52-2188 FAX:0994-52-2180 |
| 西之表市,熊毛郡(屋久島町を除く) | 熊毛支庁建設部建設課建築係 |
TEL:0997-22-1867 FAX:0997-23-1460 |
| 屋久島町 | 屋久島事務所建設課河川港湾第二係 |
TEL:0997-46-2213 FAX:0997-46-3049 |
| 奄美市,大島郡(徳之島町,天城町,伊仙町を除く) | 大島支庁建設部建設課建築係 |
TEL:0997-57-7344 FAX:0997-57-7362 |
| 徳之島町,天城町,伊仙町 | 徳之島事務所建設課道路係 |
TEL:0997-82-1251 FAX:0997-83-3092 |
鹿児島市,鹿屋市,薩摩川内市,霧島市内の建物や工作物等であって,次の表の「区分」に該当するものについては,各窓口へお問い合わせください。
| 区分 | 窓口 | 電話番号 | |
| 鹿児島市 | 全ての建物や工作物 |
建設局建築部建築指導課 |
TEL:099-216-1359 |
| 鹿屋市 |
【木造】 階数2階以下,かつ 延べ床面積300平方メートル以下 階数1階,かつ 延べ床面積200平方メートル以下 |
建設部建築住宅課建築指導室 | TEL:0994-31-1161 |
| 薩摩川内市 | 建設部建築住宅課 | TEL:0996-23-5111 | |
| 霧島市 | 建設部建築指導課 | TEL:0995-64-0954 |
よくあるご質問
このページに関するお問い合わせ
より良いウェブサイトにするためにみなさまのご意見をお聞かせください