更新日:2026年4月7日
ここから本文です。



鹿児島県は、温暖な気候と広大な畑地に恵まれた地域特性を生かし、全国有数の畜産県として発展しています。 令和5年の畜産産出額は3,754億円で全国2位を占め、県全体の農業産出額の約7割を構成しています。
肉用牛(肉用種)、豚、ブロイラーの飼養頭羽数は全国1位であり、「鹿児島黒牛」や「かごしま黒豚」など、全国的に評価の高いブランド畜産物も数多く生産されています。
本県は豊かな自然環境と生産基盤を背景に、日本を代表する畜産王国として大きな役割を果たしています。















![]()

![]()


![]()



Q.配属先は選べますか?
A.希望を提出することはできますが、最終的な配属は組織の人員配置や業務状況を踏まえて決定されます。必ずしも希望どおりになるとは限りません。
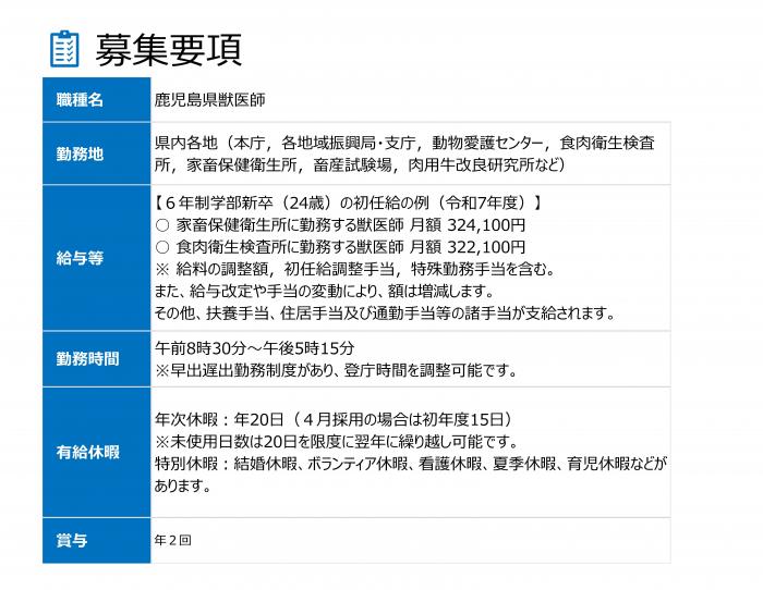
Q.初任給はどれくらいですか?
A.新卒(24歳)の令和7年度の例は次のとおりです。
・家畜保健衛生所に勤務する獣医師:月額324,100円
・食肉衛生検査所に勤務する獣医師:月額322,100円
※給料の調整額,初任給調整手当,特殊勤務手当を含む。
Q.畜産経験がなくても大丈夫ですか?
A.畜産経験がなくても採用後の研修や現場での指導により業務を習得できます。基礎から学べる環境が整っているため、未経験でも問題ありません。
Q.勤務時間は?
A.一般的な勤務条件は次のとおりです。
・勤務日:月曜~金曜(完全週休2日制)
・勤務時間:8時30分~17時15分
・勤務制度:早出・遅出勤務制度があり、勤務時間の調整が可能
・年次有給休暇:年間20日(4月採用者は初年度15日)。一定日数の繰越が可能
・特別休暇:夏季休暇、結婚、出産、忌引などの休暇制度あり
Q.残業はありますか?
A.公務員獣医の勤務時間は、国家公務員・地方公務員ともに原則1日7時間45分と定められており、基本的には定時退庁がしやすい勤務環境です。ただし、鳥インフルエンザの発生時など、緊急性の高い業務が生じた場合には、一定の残業が発生することがあります。
Q.採用試験の内容について教えてください。
A.令和7年度の採用試験は以下の方法で実施しました。今後、試験方法が変更となる場合があります。
・専門試験:獣医師に必要な専門知識について記述式により行います。なお,獣医師法に規定する獣医師の免許を有する方については試験を実施しません。
・口述試験:面接により行います。なお,東京都,福岡県,北海道会場においては,Web面接により実施します。
・適正検査:職務遂行上必要な適性についてSPIを利用して検査を行います。
Q.採用試験の会場について教えてください。
A.令和7年度の採用試験は鹿児島県,東京都,北海道,福岡県の会場にて試験を実施しました。
ただし、今後、試験会場は変更となる場合があります。
鹿児島県では、将来の獣医師人材を確保するため、獣医学生を対象とした修学資金制度を設けています。
一定期間、県内で獣医師として勤務した場合には返還が免除される制度もあり、学業と将来のキャリア形成を支援します。
例年6月頃から募集開始します。
募集開始次第,こちらのページから案内します。
県では、動物と人の健康を守る行政獣医師を募集しています。動物愛護、食品衛生、家畜衛生など幅広い分野で専門性を発揮できる職場です。受験を希望される方は、試験日程や募集要項をご確認ください。
令和7年度の募集概要は次のとおりです。例年6月頃から募集開始し,開始次第こちらのページご連絡します。

よくあるご質問
このページに関するお問い合わせ
より良いウェブサイトにするためにみなさまのご意見をお聞かせください